close
文/馥芊中醫診所 院長 李嘉菱
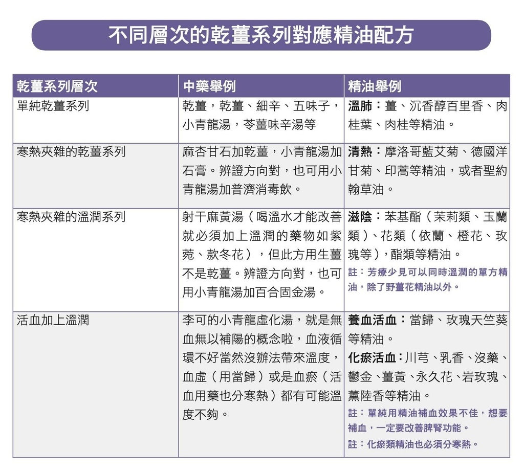
最近的咳嗽幾乎都是 寒熱夾雜的咳嗽,吸到冷空氣會不會加重咳嗽就是寒的辨證關鍵,熱就要看痰色和咽喉,詳細內容請看我的書。
芳療也是可以組合成 小青龍虛化湯,就是表格層次的運用。
今天門診開了一個這樣的處方:沈香醇百里香3D、薑1D、摩洛哥藍艾菊1D、乳香2D、真正薰衣草3D,基底油10ml,塗抹肺經及前胸後背。
另外推薦一些 溫潤的精油單方:紅香桃木、沈香醇百里香、月桂、野薑花、芫荽。

#中醫芳療診察室
全站熱搜
留言列表

